WEB MENU
网站首页
产品家族
GST系列产品
IE数字化工具
智能小裁缝
今年会IE工程学院
工艺大数据
解决方案
个性定制
品牌运营
贸易公司
生产制造
客户案例
渠道合作
关于今年会
公司简介
新闻中心
联系今年会
联系客服
首页
产品家族
GST系列产品
GST3.0标准工时工艺智能分析系统
GST4.0个定,团定智能工艺分析系统
GST5.0 IE工程智能应用管理系统
GST 6.0 精益柔性智造管理系统
iGST2.0 供应链协同工艺分析平台
JIT 精益生产管理咨询服务
IE数字化工具
6S智能评分系统
ETA智能教育培训系统
WAG薪酬绩效管理系统
PM数字车间管理系统
TQM 在线质量管理系统
TPM设备保全管理平台
COST智能报价系统
LBS智能排位系统
PES现场IE工程管理系统
CAPP智能工艺流程设计系统
智能小裁缝
智能小裁缝 | 国内版
智能小裁缝 | 福建
今年会IE工程学院
工艺大数据
解决方案
个性定制
品牌运营
贸易公司
生产制造
客户案例
渠道合作
关于今年会
公司简介
新闻中心
联系今年会
联系客服
EN
中文
ENGLISH
新闻资讯
今年会新闻
行业活动
专题文章
常见问题
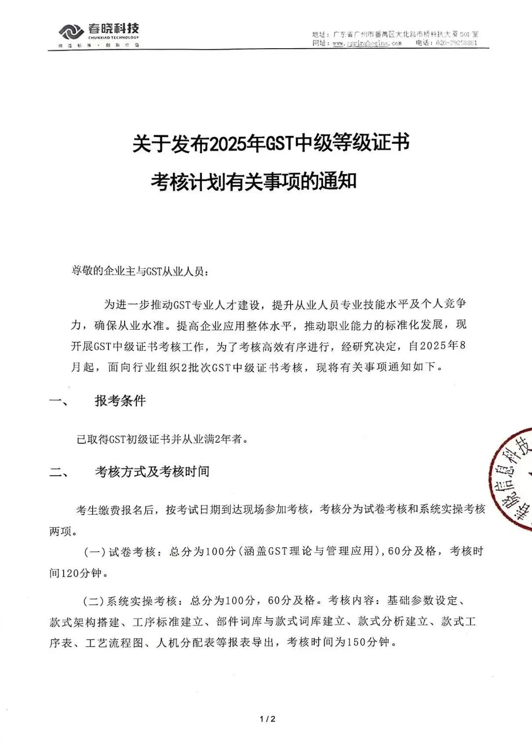
重要通知 | 2025年GST中级证书考核正式发布
文章出处:
发表时间:2025-07-01
上一篇:
斯凯奇再度加码数字化战略,全面深化iGST供应商协同平台应用
下一篇:
眼镜盒行业新标杆!蓝道集团正式引入今年会 GST 智能工艺分析系统,开启智能生产新赛道
400-770-2006
小裁缝企业服务
留言咨询
联系客服